This website requires JavaScript.
Explore
Help
Sign In
WallyHackenslacker
/
Aerofoil
Watch
1
Star
0
Fork
0
You've already forked Aerofoil
mirror of
https://github.com/elasota/Aerofoil.git
synced
2025-12-18 05:22:39 +00:00
Code
Issues
Projects
Releases
Wiki
Activity
Files
805638f2c9998a80015961ec3fcb9a23d2761f99
Aerofoil
/
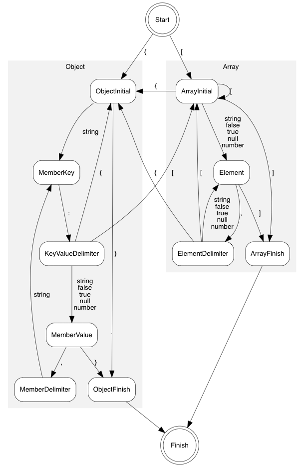
rapidjson
/
doc
/
diagram
/
iterative-parser-states-diagram.png
elasota
7c3dc7d1a3
Convert DITLs to JSON
2020-02-07 02:45:45 -05:00
90 KiB
609x935px
Raw
History